网站首页
关于我们
公司简介
企业文化
团队展示
主营产品
基地环境
视频展示
新闻资讯
公司动态
行业新闻
荣誉资质
联系我们
在线购买
服务咨询热线:
13308885777
云南特色松露.网址
首页
关于我们
公司简介
企业文化
团队展示
主营产品
基地环境
视频展示
新闻资讯
公司动态
行业新闻
荣誉资质
联系我们
在线购买
您的位置:
首页
荣誉资质
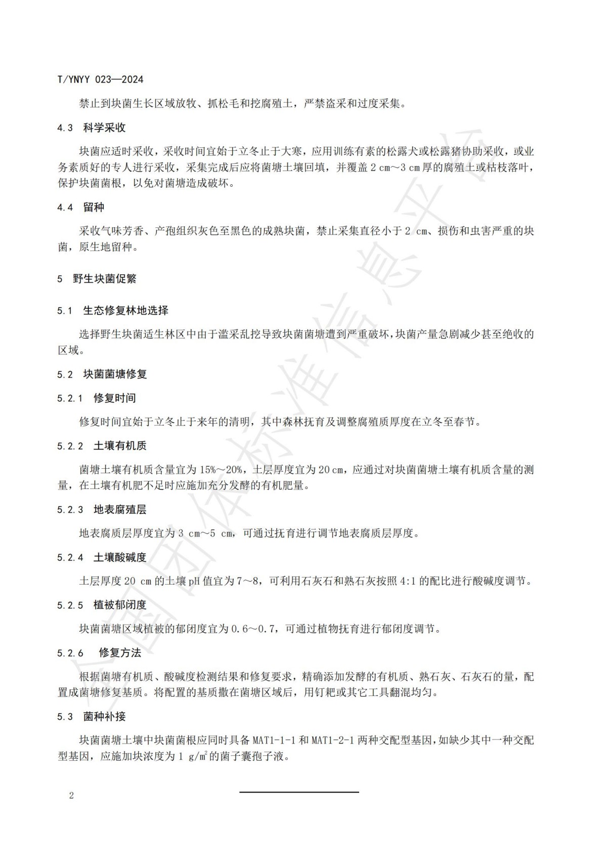
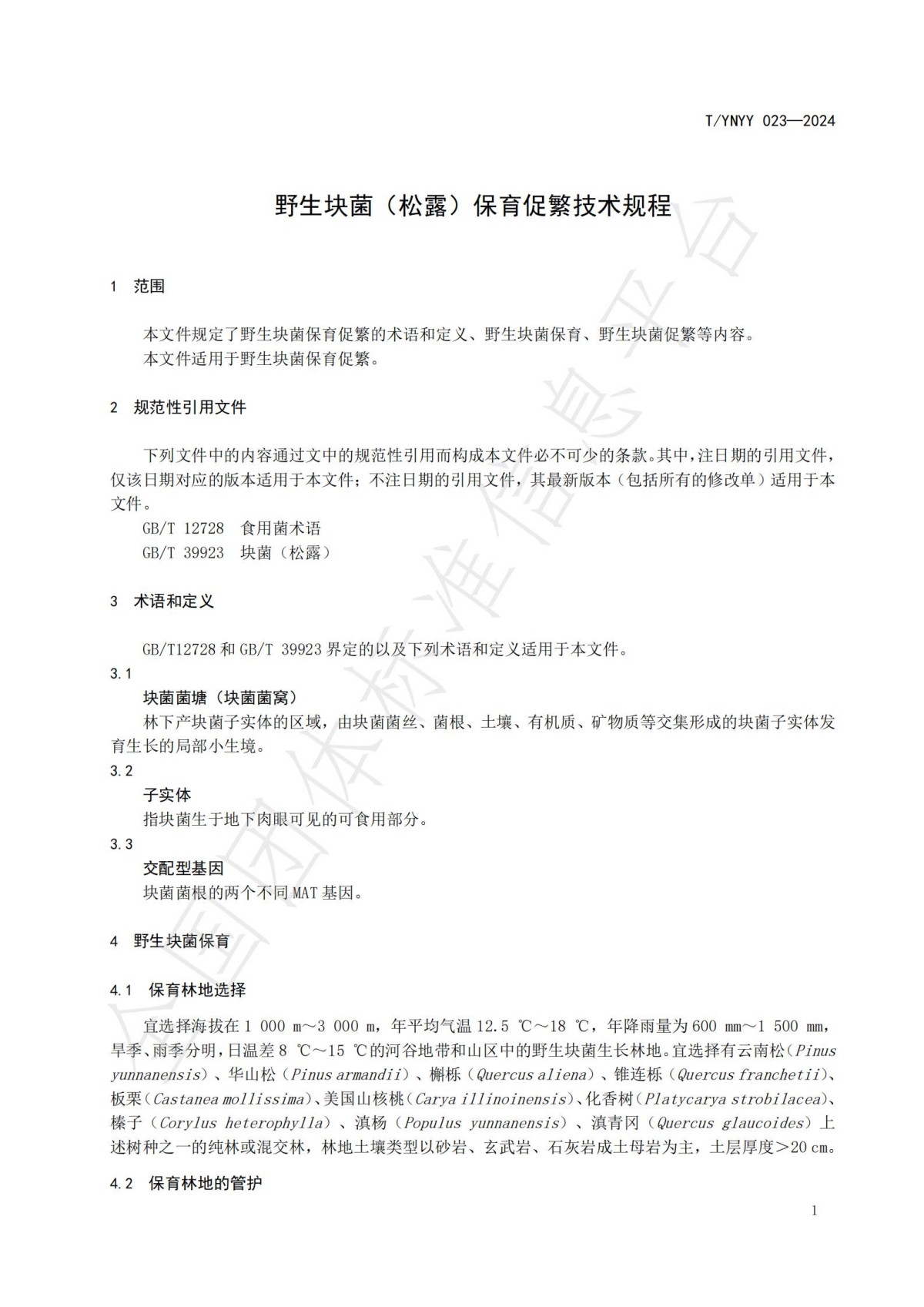
《野生块菌(松露)保育促繁技术规程》
《野生块菌(松露)保育促繁技术规程》
2026-04-09
部分图文转载自网络,版权归原作者所有,如有侵权请联系我们删除。如内容中如涉及加盟,投资请注意风险,并谨慎决策
上一篇
下一篇
在线留言